近期

  我局整理了湛江市第三季度技能培训班开班计划

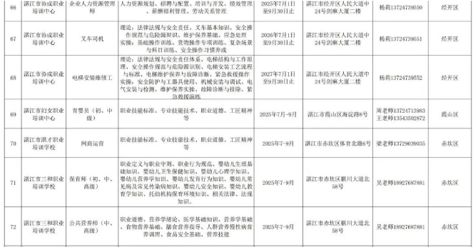
  详见下表

  

一、需要参加线下职业技能培训的小伙伴,请主动联系以下的招生老师,合理安排学习时间。

  

  

湛江市培训机构2025年第三季度开班计划表

(详细信息请识别二维

  
二、想参加线上职业技能培训的请关注“广东远程职业培训平台”,该平台为广大劳动者提供免费培训服务。目前,广东远程职业培训平台共有智能制造、信息技术、生活服务、财经商贸、交通运输、安全培训、通用素质等 16个大类50个小类的线上培训课件资源 4556个。
平台可通过以下两种方式登录访问:
(一)电脑端:
“广东远程职业培训平台”
(https://ggfw.hrss.gd.gov.cn/gdzxpx/#/index)
或“广东政务服务网—个人服务—就业创业—广东远程职业培训平台”
(https://ggfw.hrss.gd.gov.cn/gdzxpx/?from=gdzwfw&gdbsTokenId=&#/index);
(二)微信小程序:
打开微信—搜索“粤省事”小程序—“办事”—“部门”—“人社服务专区”—“就业创业”—“职业技能培训课程学习”或打开微信—搜索“粤就业”小程序—“便民服务”—“技能培训”。